دانلود شبیه سازی مقاله توپولوژی های مختلف مبدل چند سطحی برای کاربردهای فتوولتائیک توان بالا

عنوان فارسی

یک مطالعه مقایسه ای در زمینه توپولوژی های مختلف مبدل چند سطحی برای کاربردهای فتوولتائیک توان بالا

عنوان انگلیسی

A comparative study of different multilevel converter topologies for high power photovoltaic applications

کلمات کلیدی

فتوولتائیک؛ مبدل چند سطحی؛ مطالعه کیفی؛ کاربردهای توان بالا

درسهای مرتبط

انرژی های نو؛ کیفیت توان؛ الکترونیک قدرت

تعداد صفحات انگلیسی : 6 نشریه : IEEE
سال انتشار : 2016 تعداد رفرنس مقاله : 28
فرمت مقاله انگلیسی : PDF نوع مقاله : ISI
قیمت دانلود مقاله
53,000تومان
دانلود رایگان مقاله انگلیسی
آیا این مقاله برای بیس پایان نامه مناسب است؟ : بله آیا این مقاله برای ارائه کلاسی مناسب است؟ : بله
برنامه ای که در آن مقاله شبیه سازی شده است : این مقاله در محیط متلب پیاده سازی شده است نام مجله مقاله : Power Electronics, Drive Systems & Technologies Conference (کنفرانس الکترونیک قدرت، فناوری ها و سیستم های درایو)
ترجمه: دارد (ترجمه 13 صفحه ای در قالب ورد و پی دی اف) گزارشکار : ندارد شبیه سازی : دارد (فایل های شبیه سازی در نرم افزار سیمولینک متلب با فرمت .slx)

این مقاله در محیط متلب به صورت کامل شبیه سازی شده و در صورت خرید و دانلود مقاله شما به راحتی قادر خواهید بود از برنامه مربوطه استفاده نمایید. در صورت بروز هر گونه مشکل در نحوه ی اجرای برنامه سایت سیگمالند به مدت 24 ساعت بعد از خرید محصول، پشتیبانی آن را تا اجرای کامل برعهده دارد.

توضیحات و مشاهده مقاله انگلیسی

استفاده از مبدل چند سطحی در فتوولتائیک

در سالهای اخیر، شاهد یک روند رو به رشد در تولید برق از منابع انرژی تجدیدپذیر بوده ایم. در عین حال، افزایش توان توربین های باد، نیروگاه های فتوولتائیک و تجهیزات تجدیدپذیر، شتاب سریعی گرفته اند. در این زمینه، تقاضای زیاد برای مبدل های قدرت توان متوسط و زیاد، مبدل های چندسطحی را به یک موضوع جالب در زمینه الکترونیک قدرت تبدیل کرده است. محققان به دنبال پیشنهاد توپولوژی های چند سطحی جدید که قادر به ایجاد THD کمتر و بازده بالاتر هستند، می باشند، بخصوص در سطح توان بالا. نیروگاه PV متداول از تعداد زیادی ماژول PV متصل شده به صورت سری و موازی برای تشکیل رشته و آرایه فرعی که با هم ترکیب می شوند تا اینورترها را تغذیه کنند، تشکیل شده اند. سپس، مبدل ها به شبکه برق ولتاژ متوسط (MV) از طریق یک ترانسفورماتور فرکانس پایین (LF)، متصل می شوند. گرایش صنعت به سمت طراحی و بهره برداری از مقادیر اسمی بالاتر اینورتر می باشد، زیرا تحلیل هزینه ای و قیمتی، ثابت می کند که هزینه اینورتر به ازای هر واحد، با افزایش مقادیر اسمی توان اینورتر، کاهش می یابد. بنابراین، اینورترهای دارای مقادیر اسمی توان نهایتاً چند مگاوات، اکنون در بازار ارائه می شوند. همچنین، طراحان ترجیح می دهند از ولتاژهای اسمی بالاتر برای هر دوی طرف DC و AC مبدل استفاده کنند که این کار باعث کاهش هزینه های سیم و تلفات توان می شود. همچنین این گزینه های طراحی باعث نیاز به مقطع کابل کوچکتر، تابلو برق های کمتر ژنراتور و کابل کشی کمتر در طرف DC می شود که این موضوع برای هزینه های «توازن توان» مهم می باشد. بنابراین، توپولوژی ها برای تلفیق ولتاژ متوسط شبکه با اینورترهای PV مقیاس مگاوات، به سمت ساختارهای چندسطحی، سوق پیدا کرده اند. پژوهشگران، اخیراً توپولوژی های چندسطحی مختلف بسیاری را برای کاربردهای PV پیشنهاد کرده اند. مبدل «گیره دار نقطه خنثی» (NPC)، پلH آبشاری، هیبرید اتصال ستاره آبشاری، گیره دار خازنی، منبع Z و شبه منبع Z، توپولوژی های مهمی هستند که برای استفاده با ماژول های PV، پیشنهاد می شوند. بررسی این توپولوژی ها از جنبه های مختلف، امکان پذیر است. هدف این پروژه، یافتن مناسب ترین ساختار برای ماژول های PV می باشد، مطالعه ما در دو سطح انجام می شود؛ یعنی کار به ترتیب مطالعه کمیتی و کیفی. مطالعه کمیتی، مشخصات خروجی مبدل، که با استفاده از MATLAB/Simulink تحلیل می شود را بررسی می کند. پارامترهای مهم که باید مورد ارزیابی قرار گیرند، ولتاژ و جریان خط، THD، تلفات و بازده می باشند. مطالعه کیفی، مشخصات را تایید می کند که اینها برای پیاده سازی مبدل مهم می باشند. اما، قابلیت اطمینان مبدل، مدولاریته بودن، مقیاس پذیری و کارایی، مسائل مهمی در مطالعه کیفی می باشند.

تحلیل قیمتی مبدل نشان می دهد که مبدل های چندسطحی، نسبت به انواع متداول در کاربردهای توان متوسط و توان بالا، مقرون به صرفه تر هستند. در این پژوهش، توپولوژی های مبدل چندسطحی مختلفی بررسی و مقایسه شده اند تا مناسب ترین توپولوژی، که برای استفاده در کاربردهای PV مناسب است، بدست آید. شش توپولوژی چندسطحی، که در مقالات پیشنهاد شده اند، مورد بررسی قرار گرفته اند. این بررسی از طریق مطالعه کمیتی و کیفی، انجام شده است. در مطالعه کمیتی، پارامترهای خروجی مهم توپولوژی های چندسطحی پیشنهادی با استفاده از MATLAB/Simulink در نقطه عملیاتی یکسان، ارزیابی شدند. همچنین، یک تحلیل کیفی برای بررسی تعدادی از مزایای و معایب هر توپولوژی، که در شبیه سازی قابل بررسی نیستند، انجام شده است. نتایج اثبات می کنند که مبدل «شبه منبع Z»، عملکرد بهتری در مقایسه با دیگر انواع دارد.

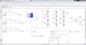
این شبیه سازی در محیط نرم افزار متلب (MATLAB) انجام شده و در ادامه نیز تصاویر مربوط به محیط شبیه سازی و همچنین خروجی های آن قرار داده شده است:

قیمت : 53,000تومان

دیدگاهها

هیچ دیدگاهی برای این محصول نوشته نشده است.

اولین نفری باشید که دیدگاهی را ارسال می کنید برای “دانلود شبیه سازی مقاله توپولوژی های مختلف مبدل چند سطحی برای کاربردهای فتوولتائیک توان بالا”

نشانی ایمیل شما منتشر نخواهد شد. بخش‌های موردنیاز علامت‌گذاری شده‌اند *

پنج × دو =

آموزش برنامه نویسی

پشتیبانی

ارتباط با ما

  • شماره تماس : 09360147484
  • ایمیل : info@sigmaland.ir

نماد اعتماد الکترونیکی

لوگو طلایی

logo-samandehi
تمامی حقوق مادی و معنوی برای سایت سیگمالند محفوظ است.