| عنوان فارسی |
سیستم میکرواینورتر نیمه پل بوست متصل به شبکه با استفاده از کنترل جریان تکرارشونده و ردیابی نقطه توان ماکزیمم |
| عنوان انگلیسی |
Grid-Connected Boost-Half-Bridge Photovoltaic Microinverter System Using Repetitive Current Control and Maximum Power Point Tracking |
| کلمات کلیدی |
نیمه پل بوست؛ سیستم فتوولتائیکی (PV) متصل به شبکه؛ ردیابی نقطه توان ماکزیمم (MPPT)؛ میکرواینورتر فتوولتائیکی؛ کنترل جریان تکرارشونده |
| درسهای مرتبط |
انرژی های نو |
| تعداد صفحات انگلیسی : 12 | نشریه : IEEE |
| سال انتشار : 2012 | تعداد رفرنس مقاله : 48 |
| فرمت مقاله انگلیسی : PDF | نوع مقاله : ISI |
| آیا این مقاله برای بیس پایان نامه مناسب است؟ : بله | آیا این مقاله برای ارائه کلاسی مناسب است؟ : بله |
| برنامه ای که در آن مقاله شبیه سازی شده است : این مقاله در محیط متلب پیاده سازی شده است | نام مجله مقاله : IEEE Transactions on Power Electronics (مجله الکترونیک قدرت) |
| ترجمه: ندارد | گزارشکار : ندارد | شبیه سازی : دارد (2 فایل سیمولینک متلب با فرمت .mdl) |
این مقاله در محیط متلب به صورت کامل شبیه سازی شده و در صورت خرید و دانلود مقاله شما به راحتی قادر خواهید بود از برنامه مربوطه استفاده نمایید. در صورت بروز هر گونه مشکل در نحوه ی اجرای برنامه سایت سیگمالند به مدت 24 ساعت بعد از خرید محصول، پشتیبانی آن را تا اجرای کامل برعهده دارد.
مفهوم میکرواینورتر (همچنین به عنوان مبدل یا اینورتر با ماژول یکپارچه نیز شناخته می شود) به تمایل آینده ای برای سیستم های قدرت فتوولتائیک (PV) متصل به شبکه تک فاز برای رفع عدم تطابق های بازده انرژی در میان ماژول های PV، طراحی بهینه PV-ماژول محور، ردیابی بیشینه نقطه قدرت (MPPT) مستقل، و مفهوم «وصل و پخش» تبدیل شده است. به طور کلی، یک سیستم میکرواینورتر PV معمولاً توسط یک پنل خورشیدی با ولتاژ پایین تهیه می شود، که برای تولید ولتاژ ac خروجی مورد نظر، نیاز به یک نسبت ولتاژ بالا دارد. از این رو، یک مبدل dc-dc که توسط اینورتر، منتشر می شود، محبوب ترین توپولوژی است، که در آن یک ترانسفورماتور HF، اغلب در مرحله تبدیل dc-dc انجام می شود. از نظر تکنیک های مدولاسیون با پالس گسترده (PWM) استفاده شده توسط سیستم میکرواینورتر PV، دو دسته عمده، بیشترین توجه را به خود جلب می کنند. در ابتدا، کنترل PWM هم برای مبدل dc-dc و هم برای اینورتر اعمال می شود. علاوه بر این، یک پیوند dc ولتاژ ثابت، جریان برق را در دو مرحله از هم جدا می کند بطوریکه ورودی dc تحت تأثیر موج برق فرکانس دوخطی که در قسمت ac ظاهر می شود، قرار نمی گیرد. در مقابل، پیکربندی دوم از یک روش PWM شبه سینوسی برای کنترل مبدل dc-dc به منظور تولید جریان (یا ولتاژ) سینوسی یکسوشده در پیوند dc اینورتر استفاده می کند. بر این اساس، یک اینورتر با فرکانس خطی، جریان (یا ولتاژ) متصل به dc را باز می کند تا فرم سینوسی همزمان با شبکه را به دست دهد. اگرچه دومی به دلیل از بین رفتن تلفات سوئیچینگ HF در اینورتر از مزیت بازده تبدیل بیشتری برخوردار است، اما موج فرکانس دوخطی باید توسط خازن ورودی dc جذب شود و بازده MPPT (تعریف شده به عنوان نسبت انرژی ایجادشده توسط اینورتر PV در یک دوره اندازه گیری خاص در حالت پایدار به انرژی نظری موجود حاصل از ماژول PV) تحت تاثیر قرار گیرد، مگر اینکه از یک خازن بسیار بزرگ استفاده شود. علاوه بر این، مرحله تبدیل dc-dc به تکنیک های کنترل چالش برانگیزتری احتیاج دارد تا نیاز تنظیم فعلی شبکه را برآورده کند. بنابراین از نظر عملکرد MPPT و کیفیت جریان خروجی، دسته اول میکرواینورتر PV، مناسب تر بوده و در این پروژه اتخاذ می شود.
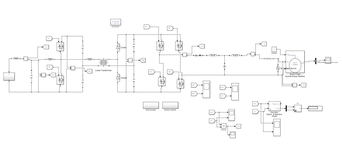
در این پروژه، یک میکرواینورتر تقویت کننده نیم پل جدید برای سیستم های PV متصل به شبکه، ارائه شده است. یک کنترلر جریان تکراری افزونه ای، پیشنهاد شده و معرفی شده است. اصول عملیاتی و پویایی مبدل dc-dc تقویت کننده نیم پل، تحلیل شد و یک روش کنترل MPPT سفارشی شده، ارائه شد. شبیه سازی و نتایج تجربی نمونه 210 واتی برای تأیید اصول عملیاتی مدار، کنترل جریان و روش MPPT نشان داده شد.
این شبیه سازی در محیط نرم افزار متلب (MATLAB) انجام شده و در ادامه نیز تصاویر مربوط به محیط شبیه سازی و خروجی های آن، قرار داده شده است:




دیدگاهها
هیچ دیدگاهی برای این محصول نوشته نشده است.