| عنوان فارسی |
الگوریتم اصلاح شده تخمین فازور دینامیکی برای سیگنال های گذرا در ژنراتورهای پراکنده |
| عنوان انگلیسی |
Modified Dynamic Phasor Estimation Algorithm for the Transient Signals of Distributed Generators |
| کلمات کلیدی |
ژنراتورهای پراکنده؛ فازور دینامیکی اصلاح شده؛ تخمین فازور؛ جریان خطای متغیر با زمان |
| درسهای مرتبط |
توزیع انرژی الکتریکی |
| تعداد صفحات انگلیسی : 6 | نشریه : IEEE |
| سال انتشار : 2012 | تعداد رفرنس مقاله : 17 |
| فرمت مقاله انگلیسی : PDF | نوع مقاله : ISI |
| آیا این مقاله برای بیس پایان نامه مناسب است؟ : بله | آیا این مقاله برای ارائه کلاسی مناسب است؟ : بله |
| برنامه ای که در آن مقاله شبیه سازی شده است : این مقاله در محیط متلب پیاده سازی شده است | نام مجله مقاله : IEEE Transactions on Smart Grid (مجله شبکه هوشمند) |
| ترجمه: ندارد | گزارشکار : دارد (توضیحات مختصر در 3 صفحه + فیلم توضیحات 8 دقیقه ای) | شبیه سازی : دارد (5 فایل سیمولینک متلب با فرمت .slx) |
این مقاله در محیط متلب به صورت کامل شبیه سازی شده و در صورت خرید و دانلود مقاله شما به راحتی قادر خواهید بود از برنامه مربوطه استفاده نمایید. در صورت بروز هر گونه مشکل در نحوه ی اجرای برنامه سایت سیگمالند به مدت 24 ساعت بعد از خرید محصول، پشتیبانی آن را تا اجرای کامل برعهده دارد.
امروزه، توجه بسیار زیادی به متصل کردن انواع منابع انرژی الکتریکی، که معمولاً با عنوان «منابع انرژی پراکنده» (DER) توصیف می شوند، به سیستم های قدرت الکتریکی، صورت گرفته است. میزان زیادی از این توجه بخاطر تقاضای انرژی پاک، قابلیت اطمینان زیاد و بهبود کیفیت توان می باشد. DER ها، یک سری قابلیت برای تبدیل انرژی و تولید توان الکتریکی، ارائه می دهند. منابع انرژی و مبدل های متعددی برای تولید برق از طریق آرایه های PV، توربین های باد، پیل های سوختی، ریزتوربین ها، موتورهای دیزلی و پیستونی گازی طبیعی، توربین های گاز سوز و فنآوریهای ذخیره انرژی، مورد استفاده قرار می گیرند.
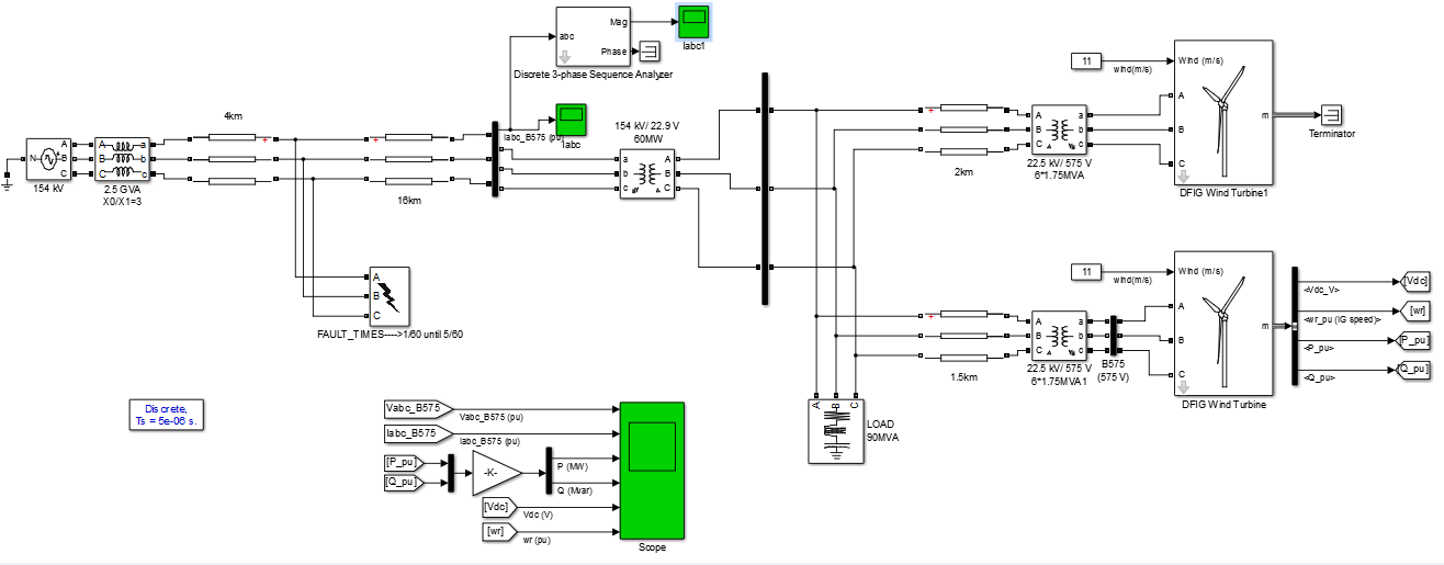
این پروژه، یک روش تخمین دینامیک اصلاح شده فازور برای برآورد فازور دینامیک مولفه فرکانسی بنیادی با دامنه زمان متغیر، پیشنهاد می دهد. توابع نمایی آفست dc نزول کننده و مولفه فرکانس بنیادی با سری تیلور جایگزین می شود و روش حداقل مربعات برای برآورد دامنه ها و ثوابت زمانی مولفه های نزول کننده، استفاده می شود. عملکرد الگوریتم پیشنهادی با استفاده از سیگنال های شبیه سازی شده با کامپیوتر براساس معادلات ساده و سیگنال های جریان خطای تولید شده بوسیله مدل مزرع باد DFIG در سیمولینک متلب، ارزیابی می شود. نتایج آزمون، نشان می دهند که الگوریتم پیشنهادی می تواند بدقت دامنه تنزل و ثابت زمانی مولفه فرکانسی بنیادی را برآورد کند.
شبیه سازی این مقاله در محیط سیمولینک متلب (MATLAB) انجام شده و برای کردن شبیه سازی ها بهتر است تا از نسخه 2012b به بالاتر استفاده گردد. در ادامه تعدادی از تصاویر مربوط به محیط شبیه سازی و خروجی های آن، قرار داده شده است:




دیدگاهها
هیچ دیدگاهی برای این محصول نوشته نشده است.