دانلود شبیه سازی مقاله افزایش کیفیت ولتاژ در سیستم های قدرت با جبرانساز سری
| عنوان فارسی |
بهبود کیفیت ولتاژ در سیستم های قدرت با استفاده از جبرانساز سری |
| عنوان انگلیسی |
Enhancement of Voltage Quality in Power System through Series Compensation |
| کلمات کلیدی |
هارمونیک، مشکل کیفیت توان، ترانسفورماتور تزریق، VSIt ESS |
| درسهای مرتبط |
کیفیت توان الکتریکی ، کنترل توان راکتیو |
| تعداد صفحات انگلیسی : 5 | نشریه : International Journal of Science and Research (IJSR) |
| سال انتشار : 2017 | تعداد رفرنس مقاله : 7 |
| فرمت مقاله انگلیسی : PDF | نوع مقاله : کنفرانس IEEE |
| آیا این مقاله برای بیس پایان نامه مناسب است؟ : بله | آیا این مقاله برای ارائه کلاسی مناسب است؟ : بله |
| برنامه ای که در آن مقاله شبیه سازی شده است : این مقاله در محیط متلب (سیمولینک) پیاده سازی شده است | نام مجله مقاله : Technical Research Paper Competition for Students (TRPCS-2K17), 23 March 2017 |
| ترجمه: ندارد | گزارشکار : ندارد | شبیه سازی : دارد |
این مقاله در محیط متلب به صورت کامل شبیه سازی شده و در صورت خرید و دانلود مقاله شما به راحتی قادر خواهید بود از برنامه مربوطه استفاده نمایید. در صورت بروز هر گونه مشکل در نحوه ی اجرای برنامه سایت سیگمالند به مدت 24 ساعت بعد از خرید محصول، پشتیبانی آن را تا اجرای کامل برعهده دارد.
جبرانساز سری
شاید یکی از مهترین دروس کارشناسی ارشد مهندسی برق به جرات کنترل توان راکتیو باشد. همواره شرکتها و کارخانجات بزرگ با مشکل توان راکتیو مواجه هستند. از طرفی سیستم قدرت نیز با مصرف توان راکتیو، افت ولتاژ را تجربه می کند. در این مقاله از جبرانساز سری برای کاهش افت ولتاژ و در نتیجه بهبود کیفیت ولتاژ در سیستم های قدرت استفاده شده است.
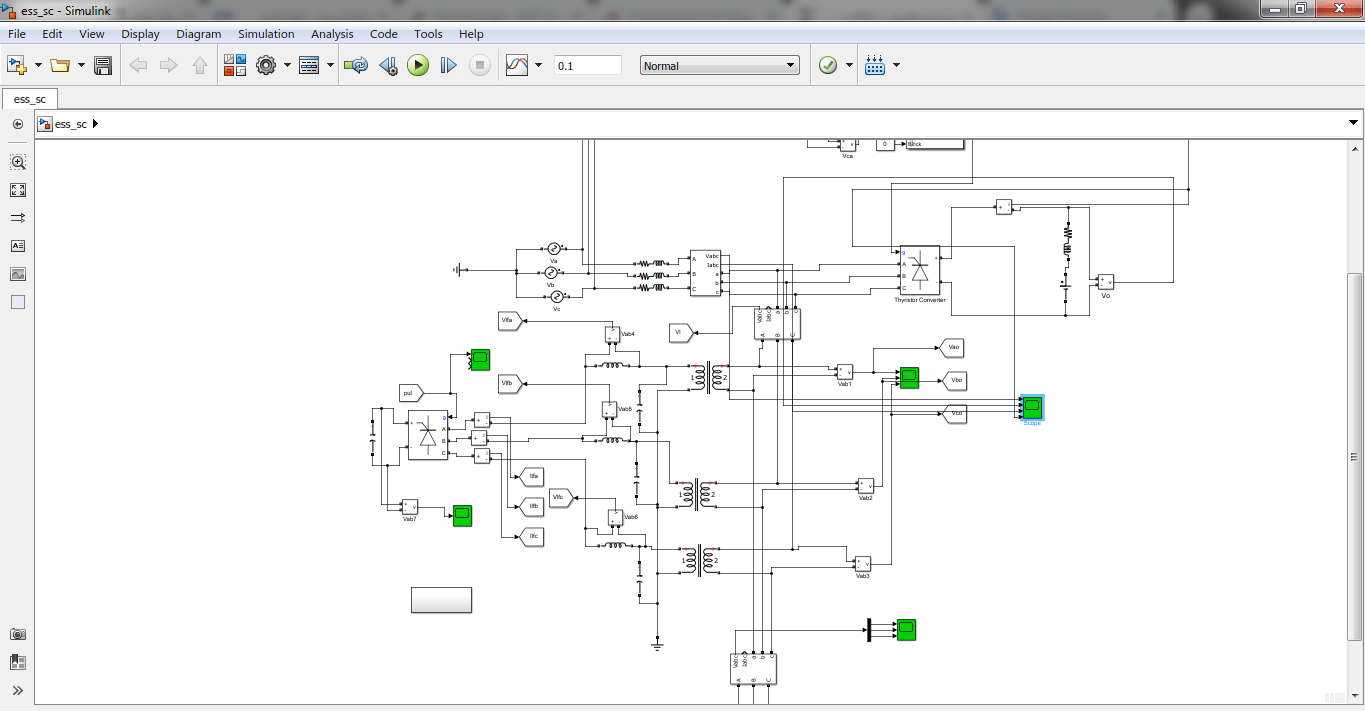
این شبیه سازی مقاله در سیمولینک متلب انجام شده است.
تصویر شبیه سازی ها و همچنین خروجی یکی از اسکوپ ها را میتوانید در زیر مشاهده کنید:


همانطور که در تصاویر سیمولینک متلب مشاهده میکنید استفاده از جبرانساز (تامین کننده) سری توانسته است به بهبود ولتاژ در سیستم قدرت کمک کند.
جزئیات مقاله به صورت کامل در شبیه سازی انجام شده و اگر شما پروژه مشابه به این مقاله را نیز داشته باشید براحتی میتوانید با استفاده از این پروژه، شبیه سازی خود را پیاده کنید.




بهاری –
بسیار عالی و کامل
ممنون از سایت فوق العاده شما
seyyed_milad –
سپاس از حُسن انتخاب شما