در این پروژه یکسو ساز تک فاز و سه فاز در دو حالت با اصلاح ضریب توان اکتیو (فعال) و بدون اصلاح ضریب توان اکتیو بررسی و مورد تحلیل قرار گرفته است. همچنین در مورد ساختار یکسو ساز و مباحث ضریب توان اکتیو مطالب مفیدی ارائه شده است. از این پروژه می توان به عنوان پایان نامه و پروزه کارشناسی استفاده نمود. شبیه سازی ها در محیط سیمولینک متلب صورت گرفته که بعد از خرید به همراه گزارش کار ۵۸ صفحه ای شامل تئوری و نتایج کار در اختیار محققان عزیز قرار خواهد گرفت.
| گزارشکار: دارد (56 صفحه به صورت WORD و PDF) | شبیه سازی : دارد (فایل های شبیه سازی در سیمولینک متلب با فرمت .slx و .mdl) |
یکی از مراحل تبدیل جریان و ولتاژ متناوب به جریان و ولتاژ ثابت استفاده از مدار یکسو ساز در سیستم است. مدار یکسو ساز با یکسو سازی جریان و ولتاژ و در ادامه با استفاده از خازن و فیلتر مناسب، قابلیت تبدیل جریان و ولتاژ متناوب به جریان و ولتاژ ثابت را دارد.
یکسو سازی و ضریب توان اکتیو (فعال) از مباحث بسیار مهم و مورد توجه در مهندسی برق- قدرت است که تحقیقات زیادی در این زمینه صورت گرفته است. در یکسو سازی دو حالت در سیستم های قدرت در نظر گرفته می شود و این دو حالت شامل ۱) بدون اصلاح ضریب توان اکتیو ۲) با اصلاح ضریب توان اکتیو، است.
در این پروژه مدار یکسو ساز تک فاز و سه فاز با در نظر گرفتن دو حالت گفته شده در بالا، شبیه سازی شده و نتایج آن بدست آمده است. این پروژه شامل بخش های مختلفی است که از جمله آن می توان به مقدمه ای بر یکسو سازی و توان اکتیو، اصلاح ضریب توان اکتیو، بهره یکسو ساز با اصلاح ضریب توان اکتیو و مبدل اصلاح ضریب توان بوست و فیلترهای فعال موازی اشاره کرد. در ادامه بخشی از نتایج و شکل های شبیه سازی شده در سیمولینک متلب نشان داده شده است.

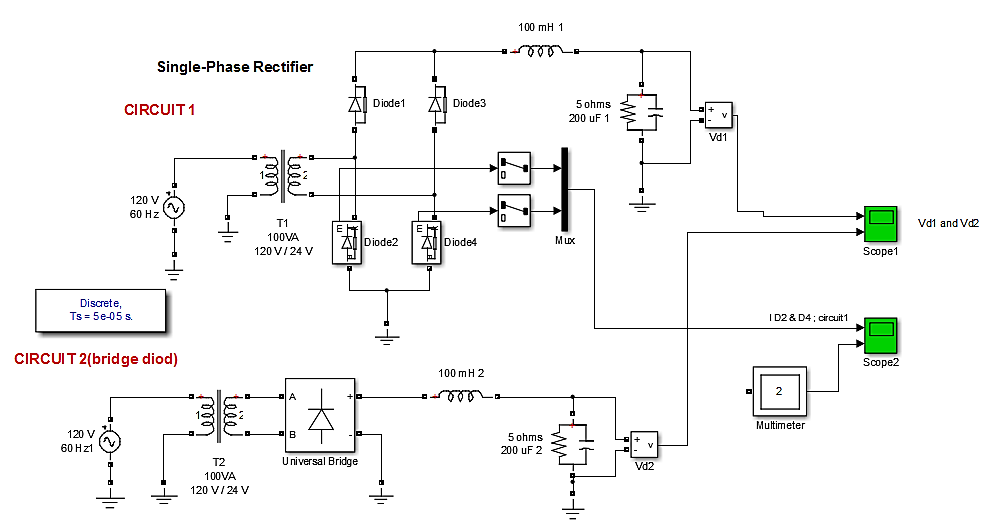
مدار یکسو ساز

تک فاز

سه فاز
دیدگاهها
هیچ دیدگاهی برای این محصول نوشته نشده است.