| عنوان فارسی |
تحلیل مقایسه ای مبدل های DC-DC برای سیستم انرژی تجدیدپذیر |
| عنوان انگلیسی |
A Comparative Analysis of DC-DC Converters for Renewable Energy System |
| کلمات کلیدی |
مبدل DC-DC؛ الکترولیزر (برق کافت)؛ مبدل رزونانسی (تشدید) و منابع انرژی تجدیدپذیر |
| درسهای مرتبط |
الکترونیک قدرت |
| تعداد صفحات انگلیسی : 6 | نشریه : ResearchGate |
| سال انتشار : 2012 | تعداد رفرنس مقاله : 15 |
| فرمت مقاله انگلیسی : PDF | نوع مقاله : ISI |
| آیا این مقاله برای بیس پایان نامه مناسب است؟ : بله | آیا این مقاله برای ارائه کلاسی مناسب است؟ : بله |
| برنامه ای که در آن مقاله شبیه سازی شده است : این مقاله در محیط متلب پیاده سازی شده است | نام مجله مقاله : IMECS |
| ترجمه: ندارد | گزارشکار : دارد (فایل توضیحات مختصر شبیه سازی در 6 صفحه) | شبیه سازی : دارد (3 فایل شبیه سازی در سیمولینک متلب با فرمت .mdl) |
این مقاله در محیط متلب به صورت کامل شبیه سازی شده و در صورت خرید و دانلود مقاله شما به راحتی قادر خواهید بود از برنامه مربوطه استفاده نمایید. در صورت بروز هر گونه مشکل در نحوه ی اجرای برنامه سایت سیگمالند به مدت 24 ساعت بعد از خرید محصول، پشتیبانی آن را تا اجرای کامل برعهده دارد.
الکترولیز، یک فرآیند الکتروشیمیایی است که در آن انرژی الکتریکی، نیروی محرکه واکنش های شیمیایی است. یک ترکیب الکترولیت، با عبور یک جریان از درون آن، تجزیه می شود. با عبور جریان از آب در حضور مواد مناسب به نام الکترولیت ها، آب به هیدروژن و اکسیژن تجزیه می شود. جریان الکتریکی باعث می شود که یون های هیدروژن دارای بار مثبت به سمت کاتد دارای بار منفی مهاجرت کنند، جایی که یک کاهش رخ می دهد تا اتم های هیدروژن تشکیل شوند. اتم های تشکیل شده، با مولکول های هیدروژن گازی (H2) ترکیب می شوند. از سوی دیگر، اکسیژن در الکترود دیگر (آند دارای بار مثبت)، تشکیل می شود. استوکیومتری واکنش، دو حجم هیدروژن با یک حجم اکسیژن است. مهم ترین قسمت در ساخت واحدهای الکترولیز، استفاده از الکترودهای کافی برای اجتناب از واکنش های ناخواسته که در گاز هیدروژن ناخالصی تولید می کنند، می باشد.
الکترولیز تجدید پذیر، فرآیندی است که از برق تجدید پذیر برای تولید هیدروژن با عبور یک جریان الکتریکی از آب، استفاده می کند. منابع انرژی تجدید پذیر، مانند فتوولتاییک ها، باد، زیست توده، برق آبی و زمین گرمایش می توانند برق پاک و پایدار فراهم کنند. الکترولیز تجدید پذیر، با مشکل تولید هیدروژن از منابع تجدید پذیر به نحو مقرون به صرفه مواجه است. برای محقق سازی پتانسیل الکترولیز تجدید پذیر، هزینه فنآوریهای تجدید پذیر و همچنین سرمایه مورد نیاز برای ساخت الکترولایزرها باید کاهش یابند و سیستم های الکترولیز تجدید پذیر باید بهینه سازی شوند. عواملی که استفاده گسترده از فنآوریهای تجدیدپذیر را محدود می کنند، شامل تغییرات ذاتی و تولید فصلی انرژی می باشند. هیدروژن تولید شده از الکترولیز تجدید پذیر را می توان در پیل های سوختی یا موتورهای احتراق داخلی، مورد استفاده قرار داد تا برق در پیک تقاضا یا تولید کم توان، تولید شود. همچنین از این هیدروژن می توان به عنوان سوخت وسایل نقلیه استفاده نمود.
این شبیه سازی در محیط نرم افزار متلب (MATLAB) انجام شده است. این شبیه سازی در نسخه 2012b انجام شده است. بهتر است تا از این نسخه و یا نسخه های بالاتر نرم افزار برای ران کردن شبیه سازی ها استفاده گردد.
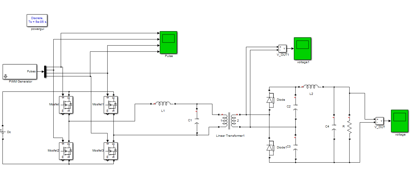
این شبیه سازی بر اساس شکل های 2 و 3 و جدول 1 مقاله انجام شده است.
در ادامه، تصاویر مربوط به محیط شبیه سازی قرار داده شده است:

در هر کدام از سیمولینک ها با کلیک بر روی بلوک های سبز، می توان نتایج را مشاهده نمود. در ادامه، تصاویر مربوط به خروجی های شبیه سازی نیز قرار داده شده اند:




این مقاله، یک تحلیل مقایسه ای از مبدل های DC-DC برای سیستم انرژی تجدید پذیر، ارائه می دهد. نتایج شبیه سازی و تجربی نشان می دهند که بهره توان بدست آمده با این روش، بوضوح نرخ تولید و ذخیره هیدروژن از سیستم های باد-PV را افزایش می دهد. اثبات شده است که مبدل DC-DC همراه با ترانسفورماتور، ویژگی های مطلوبی برای کاربرد در الکترولایزر دارد. پیش بینی های نظری در مورد پیکربندی انتخاب شده با نتایج شبیه سازی MATLAB مقایسه شده اند. این مبدل در حالت PF پس فاز برای تغییر بسیار گسترده بار و ولتاژ تامین، کار می کند و بنابراین، ZVS را برای همه کلیدهای اصلی، تضمین می کند. پیک جریان گذرنده از کلیدها با افزایش جریان بار، کاهش می یابد. نتایج شبیه سازی و تجربی نشان می دهند که خروجی اینورتر تقریباً سینوسی است. خروجی یکسوساز بخاطر حضور فیلتر LC در خروجی، DC خالص است. می توان ملاحظه نمود که بازده مبدل DC-DC با ترانسفورماتور، 15% بیشتر از مبدل بدون ترانسفورماتور است.
دیدگاهها
هیچ دیدگاهی برای این محصول نوشته نشده است.