دانلود شبیه سازی مقاله روش MPPT منطق فازی در سیستم PV و کنترل PI به عنوان کنترلر شارژ
| عنوان فارسی |
روش MPPT منطق فازی در سیستم PV و کنترل PI به عنوان یک کنترل کننده شارژ |
| عنوان انگلیسی |
PV system fuzzy logic MPPT method and PI control as a charge controller |
| کلمات کلیدی |
سیستم های فتوولتائیکی (PV)؛ روش های MPPT؛ مبدل های DC-DC؛ کنترل PI؛ کنترل کننده های شارژ |
| درسهای مرتبط |
انرژی های نو |
| تعداد صفحات انگلیسی : 8 | نشریه : ELSEVIER |
| سال انتشار : 2018 | تعداد رفرنس مقاله : 28 |
| فرمت مقاله انگلیسی : PDF | نوع مقاله : ISI |
| آیا این مقاله برای بیس پایان نامه مناسب است؟ : بله | آیا این مقاله برای ارائه کلاسی مناسب است؟ : بله |
| برنامه ای که در آن مقاله شبیه سازی شده است : این مقاله در محیط متلب پیاده سازی شده است | نام مجله مقاله : Renewable and Sustainable Energy Reviews (مجله انرژی پایدار و تجدید پذیر) |
| ترجمه: ندارد | گزارشکار : دارد (گزارشکار 12 صفحه ای شامل توضیحات مربوط به شبیه سازی و خروجی های آن) | شبیه سازی : دارد (یک فایل سیمولینک متلب و یک فایل فازی) |
این مقاله در محیط متلب به صورت کامل شبیه سازی شده و در صورت خرید و دانلود مقاله شما به راحتی قادر خواهید بود از برنامه مربوطه استفاده نمایید. در صورت بروز هر گونه مشکل در نحوه ی اجرای برنامه سایت سیگمالند به مدت 24 ساعت بعد از خرید محصول، پشتیبانی آن را تا اجرای کامل برعهده دارد.
پروژه MPPT بر اساس منطق فازی
در سالهای اخیر، کمبود سوخت های فسیلی، افزایش نیاز به انرژی و همچنین افزایش آلودگی، باعث شد که دنیای علم، مطالعه عمیقتری بر منابع انرژی تجدیدپذیر داشته باشد. سیستم های فتوولتائیک (PV) بخاطر راهکار موثر خود و کاهش هزینه ها، توجه شایانی را به خود جلب کرده اند. سیستم های PV مزیت هایی مانند منبع انرژی پاک، تامین شده توسط طبیعت و تولید برق در هرجایی که نور خورشید وجود داشته باشد، را دارا می باشند، از سوی دیگر، تعدادی معایب وجود دارند، که می توان بازده کم پانل های خورشیدی (9 تا 17 درصد) و همچنین قرار گرفتن جریان و ولتاژهای پانل تحت تاثیر شرایط محیطی متغیر (دما و نورتابی) را نام برد. شرایط متغیر آب و هوایی، باعث تغییر جریان، ولتاژ و نقطه حداکثر توان پانل های خورشیدی می شود. برای افزایش بازده و کاهش هزینه سیستم PV، لازم است که پانل های خورشیدی در MPP (نقطه حداکثر توان)، کار کنند. الگوریتم های MPPT بسیاری مقالات و پروژه های مختلف توسعه یافته اند که می توان Perturb & Observe، کندکتانس، منطق فازی (FLC) و غیره، را نام برد. الگوریتم های MPPT، از نظر مواردی مانند سرعت، هزینه و دقت با هم تفاوت دارند. روش FLC، سریعاً به شرایط محیطی متغیر پاسخ می دهد و نیاز به هیچگونه اطلاعاتی در مورد پارامترهای سیستم ندارد. سیستم های PV شامل پانل های PV و مبدل های DC-DC مانند مبدل بوست، مبدل باک، مبدل باک-بوست، مبدل SEPIC، می باشند. الگوریتم های MPPT، ولتاژ و جریان را از قطبیت پانل های خورشیدی می گیرند و سیکل وظیفه PWM (مدولاسیون پهنای پالس) را تنظیم می کنند که این ها برای کلیدزنی (MOSFET، IGBT و غیره) مبدل های DC-DC بکار گرفته می شوند تا ولتاژ و جریان مبدل، تنظیم شود. بعد از مبدل بوست، جریان و ولتاژ به صورت پیوسته، بخاطر شرایط آب و هوایی متغیر و مشخصات عناصر مداری مورد استفاده، تغییر می کنند. برای شارژ یک باتری، تعدادی روش وجود دارند که روش های جریان ثابت و ولتاژ ثابت می باشند. جهت شارژ سریع باتری و کاهش تلفات، نیاز به جریان ثابت و ولتاژ مناسب هنگام شارژ و همچنین شارژ سریع باتری، باعث افزایش عمر مفید باتری می شود. برای فراهم کردن جریان ثابت و ولتاژ مناسب برای باتری، کنترلر PI، می توان از مبدل باک بعد از مبدل بوست، استفاده کرد. دلیل اینکه چرا کنترلر PI در این پروژه ترجیح داده می شود این است که پیاده سازی آن آسان است و نتایج عالی برای این فراهم می کند.
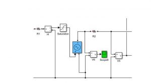
این مقاله مربوط به سال 2018 بوده و شبیه سازی آن در محیط نرم افزار متلب (MATLAB) انجام شده و در ادامه نیز تعدادی از تصاویر مربوط به شبیه سازی و خروجی های آن قرار داده شده است:
















دیدگاهها
هیچ دیدگاهی برای این محصول نوشته نشده است.