دانلود شبیه سازی مقاله دوبرابر شدن سیگنال در مبدل ac-dc بر پایه اتوترانسفورماتور اتصال زیگزاگی
| عنوان فارسی |
دوبرابر شدن سیگنال در مبدل 12 پالس ac-dc بر پایه اتوترانسفورماتور اتصال زیگزاگی در راستای بهبود کیفیت توان |
| عنوان انگلیسی |
Pulse doubling in zigzag–connected autotransformer–based 12–pulse ac–dc converter for power quality improvement |
| کلمات کلیدی |
مبدل AC-DC؛ اتوترانسفورماتور زیگزاگی؛ کیفیت توان؛ یکسوساز 24 پالسی؛ درایو موتور القایی کنترل شده با گشتاور مستقیم (DTCIMD) |
| درسهای مرتبط |
کیفیت توان؛ ماشین های الکتریکی |
| تعداد صفحات انگلیسی : 8 | نشریه : sciendo |
| سال انتشار : 2012 | تعداد رفرنس مقاله : 23 |
| فرمت مقاله انگلیسی : PDF | نوع مقاله : ISI |
| آیا این مقاله برای بیس پایان نامه مناسب است؟ : بله | آیا این مقاله برای ارائه کلاسی مناسب است؟ : بله |
| برنامه ای که در آن مقاله شبیه سازی شده است : این مقاله در محیط متلب پیاده سازی شده است | نام مجله مقاله : Journal of ELECTRICAL ENGINEERING (مجله مهندسی برق) |
| ترجمه: ندارد | گزارشکار : دارد (این شبیه سازی دارای گزارشکار 34 صفحه ای در قالب فایل WORD و PDF شامل توضیحات شبیه سازی و خروجی های آن می باشد) | شبیه سازی : دارد (5 فایل شبیه سازی در سیمولینک متلب با فرمت .slx) |
این مقاله در محیط متلب به صورت کامل شبیه سازی شده و در صورت خرید و دانلود مقاله شما به راحتی قادر خواهید بود از برنامه مربوطه استفاده نمایید. در صورت بروز هر گونه مشکل در نحوه ی اجرای برنامه سایت سیگمالند به مدت 24 ساعت بعد از خرید محصول، پشتیبانی آن را تا اجرای کامل برعهده دارد.
پروژه متلب اتوترانسفورماتور اتصال زیگزاگی
پیشرفت های اخیر حاصل شده در فنآوری تبدیل حالت جامد باعث ازدیاد «درایوهای موتور القایی فرکانس متغیر» (VFIMD ها) شده اند. این درایوها در چندین کاربرد مانند تهویه های مطبوع، دمنده ها، فن ها، پمپ های تاسیسات تصفیه آب فاضلاب، تولید کننده های منسوجات، شرکت های نورد و غیره، مورد استفاده قرار می گیرند. عملی ترین روش در VFIMD ها، استراتژی کنترل گشتاور مستقیم است، زیرا عملکرد بهتری نسبت به فنون کنترل دیگر، فراهم می کند. روش کنترل گشتاور مستقیم، در اینورتر منبع ولتاژ پیاده سازی می شود که عمدتاً از یکسوساز پل دیودی شش پالسی تغذیه می گردد، «ترانزیستورهای دو قطبی گیت عایق بندی شده» (IGBT ها)، به عنوان کلیدهای VSI بکار گرفته می شوند. مهمترین عیب های یکسوساز پل دیودی شش پالسی، ضریب توان کم، و تزریق هارمونیک های جریان به داخل مدار ac می باشد. گردش هارمونیک های جریان درون امپدانس منبع تغذیه، باعث بوجود آمدن ولتاژهای آلوده به هارمونیک ها در «نقطه تزویج مشترک» (PCC) و در نتیجه باعث شرایط ولتاژ تامین غیرمطلوب برای مشتریان می گردد. مقدار مولفه های هارمونیک جریان که توسط بارهای غیرخطی مانند DTCIMD ها به شبکه تزریق می شوند باید در حدهای استاندارد، محدود و مقید شوند. مشهورترین استانداردها در این زمینه عبارتند از استاندارد IEEE 519 و استاندارد کمیسیون بین المللی الکتروتکنیک (IEC 61000-3-3). بخاطر رشد قابل ملاحظه «مبدل های استاتیک توان» (SPC ها) که منابع عمده اعوجاج هارمونیک هستند و بخاطر مسائل کیفیت توان آنها، محققان توجهشان را بر راهکارهای حذف هارمونیک ها، متمرکز کرده اند. فیلترهای پسیو و اکتیو، ادوات جبران کننده ای هستند که در شبکه های قدرت برای بهبود کیفیت توان مورد استفاده قرار می گیرند. با این حال، تعدادی معایب را نیز دارند. فیلترهای پسیو، حجیم و بزرگ می باشند و نیاز به فضای بیشتری دارند. علاوه بر آن، باعث تلفات توان بیشتر می شوند و تغییرات فرکانس تشدید بر عملکرد آنها تاثیر می گذارد و در نتیجه باعث پیچیده شدن طراحی آنها می شود. به این دلیل، پیاده سازی فیلترهای اکتیو، پیچیده و پرهزینه است. علاوه بر آن، مقادیر اسمی آنها باید با مقادیر اسمی بار مشابه باشد. مسائل ذکر شده و آلودگی هارمونیک با استفاده از مبدل های AC-DC چند پالسی، تقریباً قابل حل می باشند. اساساً، حذف هارمونیک در مبدل های چند پالسی، از طریق دو یا چند یکسوساز پل موازی انجام می شود که در آنها ولتاژهای تامین آنها، طبق تعداد پالس ولتاژ خروجی مطلوب، انتقال فاز می شوند. شماتیک های مختلف مبدل های 12 پالسی AC-DC تاکنون توسط پژوهشگران پیشنهاد شده اند. با این وجود، این توپولوژی ها، الزامات استاندارد IEEE برای اعوجاج هارمونیک مجاز را برآورده نمی کنند. پر واضح است که یکسوسازهای پل موازی شده بیشتر، باعث تعداد پالس بیشتر و در نتیجه شرایط کیفیت توان بهتر می شوند. برعکس، هزینه و پیچیدگی کل سیستم به میزان قابل توجهی افزایش خواهد یافت. کاهش هزینه و پیچیدگی مبدل های AC-DC علاوه بر بهبود شاخص های کیفیت توان، بوسیله روش «تزریق مجدد ریپل DC» قابل حصول است. توپولوژی 24 پالس مبتنی بر اتوترانسفورماتور متصل شده به صورت زیگزاگی برای بارهای VCIMD که تغییرات THD از 5.017% تا 6.38% از تمام بار به بار سبک (20% تمام بار) دارند، طراحی شده است. در این توپولوژی، ولتاژ لینک dc، بیشتر از یکسوساز پل دیودی 6 پالس است، و بنابراین باعث می شود که این طرح برای کاربردهای ارتقاء، مناسب نباشد.
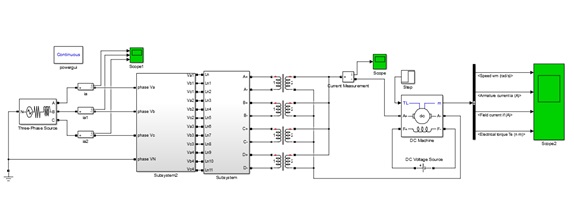
این شبیه سازی در محیط نرم افزار متلب (MATLAB) انجام شده و در ادامه نیز تعدادی از تصاویر مربوط به محیط شبیه سازی و خروجی های آن، قرار داده شده است:






در این پروژه، یک مبدل 24 پالسی ac-dc از یک مبدل 12 پالسی ac-dc، بوسیله افزودن یک مدار مضاعف کننده پالس در لینک dc، استخراج می شود. این روش طراحی پیشنهادی حتی زمانی که ولتآژ خروجی ترانسفورماتور حین حفظ عملکرد 12 پالس آن تغییر کند، مناسب خواهد بود. در ساختار پیشنهادی، دو یکسوساز پل دیودی سه شاخه از طریق یک «ترانسفورماتور مسدود کننده توالی صفر» (ZSBT)، موازی می شوند و از یک اتوترانسفورماتور، تغذیه می گردند. بنابراین، یک ولتاژ خروجی 12 پالسی بدست می آید. برای دو برابر کردن تعداد پالس ها تا عدد 24، یک عدد «راکتور بین فاز» (IPR) تپ دار با دو دیود اضافه در خروجی یکسوسازها، اضافه می شود. این تضریب پالس، براساس روش «باز تزریق ریپل» کار می کند، به نحوی که توان فرکانس ریپل گردش کننده از طریق یک IPR به سیستم dc فیدبک می شود. به بیان دیگر، حذف هارمونیک ها در مبدل 12 پالس، از طریق ریپل ولتاژ dc که منبع فرکانس برای استخراج شکل موج های ولتاژ و جریان کافی می باشد، صورت می گیرد. توان اسمی IPR ها در مقایسه با توان ظاهری خروجی، اندک هستند. تعداد دورهای هر تپ IPR چنان است که عملکرد دیودها، یک شکل موج تقریباً سینوسی در جریان خط ac تولید می کند. نکات تفصیلی طراحی IPR تپ دار و بطور کل، ساختار کلی مبدل ac-dc 24 پالس در این پروژه توضیح داده شده اند و این مبدل در MATLAB مدل سازی و شبیه سازی شد تا رفتار آن مورد مطالعه قرار گیرد و بخصوص شاخص های کیفیت توان در شبکه ac مورد تحلیل قرار گیرد.




دیدگاهها
هیچ دیدگاهی برای این محصول نوشته نشده است.